A life insurance application for agents & consumers

Modernizing the life insurance application process by making it easier, faster, and a less daunting task.

AGENT & CONSUMER E-APP

Afficiency’s main offering is a back-end API that offers an end-to-end life insurance application and processing experience to be used by life insurance agents.


Their second offering is a front-end experience that can also be white labeled by insurance companies


Their third offering supports a worksite model – an employer who offers life insurance to their employees.


Their goal was to improve the UX for all of the experiences

Business Problem

The life insurance process for agents is inherently manual. The industry is plagued with outdated systems and process. For the consumer, life insurance is difficult to understand, compare, and purchase.


Afficiency aims to delive
r innovative life insurance products 100% digitally, throughout the entire customer journey from quote to policy issue to administration.  Their digital solution is designed to engage customers and offer products in either a self-service or agent assist manner.  

Outdated

The Agent-facing app design was outdated and had many key features missing, like autosave, and a future dated payment option.

Not responsive

  • Both apps were not responsive, making it unusable for one of their key personas – the life insurance agent on the go.

Inconsistent UI

  • With no design system in place, the apps looked disjointed and visually unattractive with a combination of fonts and styles.

Contact

email@domain.com

000-000-000


— Instagram

— Twitter

— Facebook

space

Design Process

We’ve been working with Afficiency for multiple years and designed over 16 products for them, and counting. We’ve started many projects with them, each with a different process depending on needs and access to users.


At the start of the first project, we tested their existing application with agents and consumers. The findings became the base for the usability updates over the next period.

Empathize

Combined user interview + usability testing the existing app.

Prioritize

  • Prioritize usability issues to address and new features to include in the design.


Document & Ideate

  • Created personas and user flows based on research.

Competitor Research

Researched similar apps – what do they do well/not, what are users complaining about.

Design

Created wireframes and visual design to address usability issues + roadmap features.

Prototype

  • Created workable prototypes based on the users’ needs and documented use cases.


Validate

  • Usability testing to gather feedback and iterate on designs.

Rinse & repeat

We iterated and re-tested the prototype.

Persona

There were two main personas, one for each app (agent and consumer). They both had similar goals and tasks, but very different background and expected experience.

Goals

Pre-qualify the client as quickly and effectively as possible, to avoid declines during the application stage.


Having the application go quickly and seamlessly, with as little friction as possible.


Ask only the most necessary questions before getting to the true offer price.


Be able to educate and guide their clients to decide coverage amounts that suit their lifestyle and goals.


Be able to resolve issues with an application on their own or easily be able to get support.

Frustrations

  • Explaining to a qualified client that they are declined without knowing why.


Needing to refer to the Product Guide for rate class.


Forgetting to ask a knockout question/anything that may contribute to a decline.


Getting to a quick quote is several steps.


Sometimes the SMS authorization doesn’t work.

Awards

  • It’s Nice That
  • AIGA
  • Fonts In Use
  • The Dieline

Contact

email@domain.com

000-000-000


— Instagram

— Twitter

— Facebook

Andy is a life insurance agent who is licensed in 10 different states. Previously, he worked in a different industry, but switched to selling life insurance during the COVID pandemic.


“I need to close as many deals as I can so that I can receive my commission. I pride myself in providing a great experience for my clients."

Goals

Security – to purchase life insurance for peace of mind.


To understand about her coverage needs based on her situation, terminology, terms, etc.


Understand what she qualifies for, see more than one option.


To be able to reach out to support if she doesn’t understand something.


Receive life insurance instantly.

Frustrations

  • Doesn’t understand the insurance terminology.


Doesn’t know what coverage options make sense for her.


If declined, does not know why or what she should do next, does not want to be penalized (does not know that a decline will prevent her from applying at other carriers).

Awards

  • It’s Nice That
  • AIGA
  • Fonts In Use
  • The Dieline

Contact

email@domain.com

000-000-000


— Instagram

— Twitter

— Facebook

Sally is a millennial who recently purchased her first property and wants to purchase life insurance. Her job does not provide life insurance as a benefit.


“I need to purchase life insurance easily and quickly to get it out of the way”

space

User Flows

We focused on the top two experiences: the Agent and DTC (Direct to Consumer) experience.

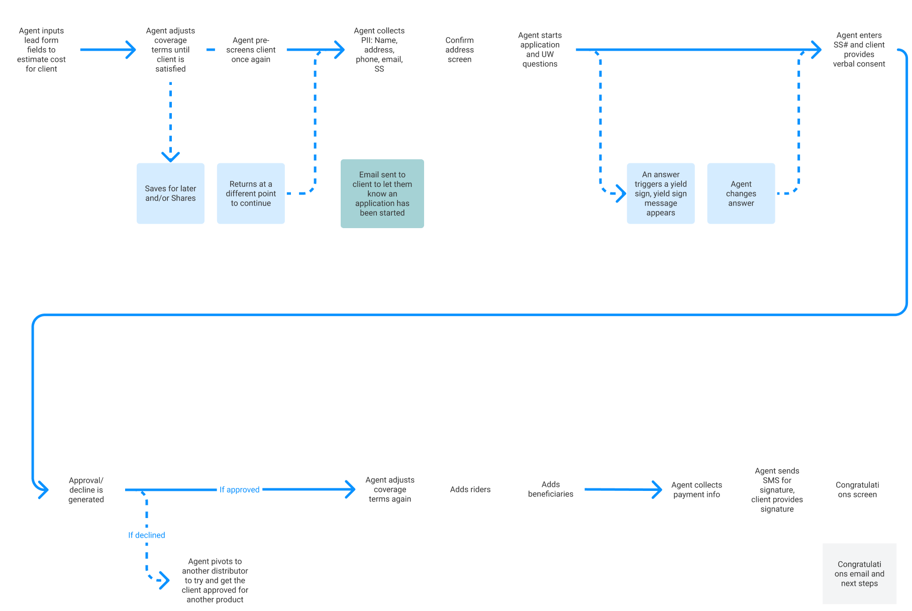
Agent experience

Consumer experience

Wireframes

Wireframing was used to ensure we were satisfying the user and business needs. We prototyped the wireframes and used them for usability testing.

Visual Design

Agent Experience

The Agent is a power user and expected to be able to have as many controls as possible available to them in order to customize their client’s coverage. They also expected to be able to access the designs on a tablet or mobile phone so that they can sign up prospective clients from anywhere.


The limited color palette and styles on both the Agent and Consumer experience is for demonstration purposes only. Their product is the API and template screens, the client would white label and customize the UI to fit their needs.

Quote

Consumer Experience

For the Consumer experience, we went with a single question on screen, in order to provide a more conversational and engaging experience. The progress bar at the top and the number of questions completed and remaining helps the user understand how many questions are left.

Application Question

Beneficiaries

Design System

We used Material UI as the foundation for styles.