A way to interact with all user feedback

A single source of truth for user feedback for all of Atlassian’s products and channels of feedback, including sentiment analysis and ability to close the loop with the user.

CUSTOMER FEEDBACK ECOSYSTEM


A single source of truth for user feedback for Atlassian’s nineteen products and nine channels.

Business Problem

At the start of the project, there were many solutions for analyzing feedback for individual products and channels (think spreadsheets, powerpoints, charts), but no central solution that showed feedback across all products and channels.


This made it hard to manage the highest priority challenges affecting users at a global level. It also made it difficult to measure impact of improvements.


Existing third party solutions exist, but Atlassian’s commitment to protect customer and user data pushed them to build an in-house solution.


Need Access to feedback

PMs need access to easy to understand customer feedback at-scale across the entire product suite.

Need to filter & slice data

  • PMs need to be able to slice and dice the customer feedback data by product,theme, channel, customer, and see the raw feedback.


Need to protect customer data

  • Existing tools are out there, but Atlassian wanted to build their own and protect their customer data.

Contact

email@domain.com

000-000-000


— Instagram

— Twitter

— Facebook

Existing solutions are scattered

Customer feedback data is distributed, collected in multiple silos, resulting duplicative efforts and lack of knowledge sharing.

Lack of prioritization

  • It is challenging to understand and manage the highest priority challenges affecting users, who the feedback is coming rom, and where the users are in their journey.

Need to measure impact

  • They can’t effectively measure if user sentiment has been shifted about Atlassian and their willingness and ability to solve user problems.

Contact

email@domain.com

000-000-000


— Instagram

— Twitter

— Facebook

space

Design Process

UX isn’t linear, neither is our process. Research and validation is critical, and it can happen at different points of the process, especially depending on timelines, and existing work to date.


Working on an internal tool means easy access to the correct users.


Through user interviews with multiple roles at Atlassian, we defined the main users and audience of the application and their expectations.


The results were that, unsurprisingly, everyone uses user feedback differently. We prioritized the needs of the PM and Account Manager.


We spoke to the users again after designing a solution to validate we had solved the problem by testing a prototype. We re-tested twice more until we were confident we solved the major issues.


Empathize

Conducted user research, review requirements, and previously attempted solutions.

Define

  • Established use cases that capture exactly the problem to solve for the user.


Document & Ideate

  • Created personas and user flows based on existing research and work to date.

Competitor Research

Researched similar apps – what do they do well/not, what are users complaining about

Design

Created low fidelity wireframes to communicate vision and ideas.

Prototype

  • Created workable prototypes based on the users’ needs and documented use cases.


Validate

  • Usability testing to gather feedback and iterate on designs.

Rinse and repeat

We iterated and re-tested the prototype.

Personas

Goals

Needs to process feedback for her product, identify trends and propose solutions.


Needs to identify trends based on feedback relating to the broader CX.


Wants unbiased data to help prioritize feature development and releases.


Wants to know how the improvement/feature is affecting customer sentiment.

Frustrations

  • Time consuming to search through multiple channels and crunch the data manually to see trends.


There is no single source of truth for all of the customer feedback and no way to easily categorize and prioritize the data.


Challenging to connect with customers directly to close the loop

Awards

  • It’s Nice That
  • AIGA
  • Fonts In Use
  • The Dieline

Contact

email@domain.com

000-000-000


— Instagram

— Twitter

— Facebook



Mandy has been working at Atlassian for the last 5 years, remotely. She wishes she had more time in the day to be an effective PM for the editor in Confluence. She is responsible for prioritizing features and releases, as well as for the roadmap.


“I need to efficiently analyze feedback from multiple channels for my product."


"I need to know what customers are saying so I can consider customer needs when I prioritize.”



space

Goals

• Wants to know what feedback that customers on his account are sharing and if users on other accounts are sharing the same.


• Needs to identify trends based on feedback relating to the broader CX.


Wants to identify customers with high growth potential and help address any growth blockers.


Wants to know how he can help an individual at a company who has been providing a lot of feedback.

Frustrations

  • Is able to see who has an account, contacts, support tickets, but can’t see raw feedback.


Customers are frustrated when they have reached out with no response (customers assume in-product feedback connects to support).


Worries when other teams reach out to his customers without his knowledge as they may be affecting the customer relationship unintentionally.

Awards

  • It’s Nice That
  • AIGA
  • Fonts In Use
  • The Dieline

Contact

email@domain.com

000-000-000


— Instagram

— Twitter

— Facebook



Manish loves working with his customers directly and solving their problems. He works with several enterprise customers and their users and has developed a trusted working relationship with many of them. He protects the exposure to the customers because wants to preserve the Atlassian brand perception and wants to make sure they feel aligned.


“I have a close connection with my customers and want to make sure they feel supported.”


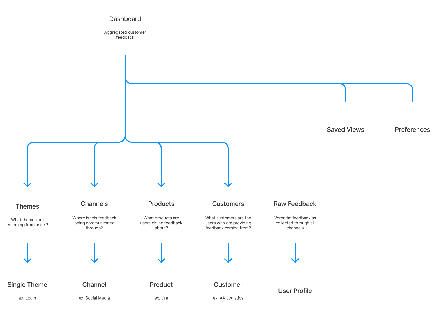
Information Architecture

Typography & Colors

Atlassian already has a comprehensive design system defined, these were the colors and the typeface they picked for this project.

Wireframes

We wireframe to ensure we are satisfying the user and business needs before investing time in perfecting the styles, allowing for quicker iterations. We prototyped the wireframes and used them for usability testing.

Data Visualization: The Tree Map

This type of chart is multi-dimensional, versatile, and allowed more data points than other charts. Since Atlassian decided to build their own tool vs. buy, we had more creative license than usual to break the traditional data visualization boundaries that ready-to-use libraries create. This was a dream project!


We used the tree map throughout the design to communicate feedback volume and negative sentiment change through either themes, customers, channels, or products.

Final Designs

Final visual designs delivered after usability testing and updating the designs based on the feedback. We opted for flat, minimal styles for any new styles that wasn’t in the Atlassian design system, for example, the data visualization. We also opted to avoid the traditional red, yellow, green stoplight pattern to show positive and negative trends, to be color-blind friendly.

Dashboard | All View

Customers

Themes

Raw Feedback