Create a hedged portfolio using covered calls and puts

On-chain trading made easy

ON-CHAIN TRADING APP


Users of the Valorem-integrated markets will be able to buy, sell, and provide liquidity pursuant to their individual needs, which might include goals such as hedging, speculation, income generation, and diversification.

Business Problem

Efficient, transparent, and free DeFi derivatives markets do not exist.


Valorem invited me to join their design sprint to help them shape their product strategy. They wanted to create a prototype to help them communicate their value proposition at ETH Denver and get early feedback before launching.


We met in the metaverse daily during the design sprint for 1 week using VR. It was a truly virtually collaborative experience!

Design Process

The design sprint had several outcomes: prioritized use cases, initial user flows, visual design language direction decided, and top competitors defined, among others.

Explore

Intensive design sprint to prioritize use cases.

Document & Ideate

  • Created personas and user flows.


Competitor Research

  • Researched similar apps and how they solve the same problems

Competitor Research

Researched similar apps – what do they do well/not, what are users complaining about.

Design & Brand

Created low and hi fidelity designs to communicate vision and ideas.

Prototype

  • Created workable prototypes for testing


Validate

  • Usability testing to gather feedback and iterate on designs.

(Design)

col 4 placeholder

Proto-persona

During the design sprint we uncovered that there were two proto-personas, the novice and experienced Options Trader. We focused on the Novice Options Trader.

Needs

  • • Get started options trading easily and quickly.
  • • Make money with limited risk.
  • • Trade and write covered calls and puts.

• Gas efficient trading and writing.

• Create a hedged portfolio using covered calls and puts.

• The convenience of doing everything on one protocol instead of using multiple (simpler, makes things on-chain less messy).

• Doesn’t want others to know about Valorem

Gains

• Consumer grade UX.

• Lower premia than competitors due to market maker competition.

• Can invest in partial ‘stocks’.

• Easy to get started and develop trading skills.

• Ability to trade options on a broad range of assets, with a simple and clear user experience and transparent backend that aggregates across protocols and platforms (not chains).

• Lower risk, re oracles and solvency.

  • • Ability to earn additional income from trading options.


Validate

  • Usability testing to gather feedback and iterate on designs.

(Design)

col 4 placeholder

Pain points

• Doesn’t know where to start trading.


• Doesn’t know what trading platform to trust.

  • – It’s difficult to truly hedge yourself without jumping between protocol ecosystems.
  • – Valorem doesn’t have time in the market
  • – Lack of audits.

• Limited knowledge of options trading & little classical finance literacy.

• Regulatory restriction in US and EU.

• Overwhelmed by data, numbers, charts, etc.

• Anxiety about trading with digital assets

Goals

• Make extra money in the short term to support his lifestyle.

• Wants to make money with limited risk.

  • • Wants to be a good trader and understand what he’s doing.

Validate

  • Usability testing to gather feedback and iterate on designs.

(Design)

col 4 placeholder

Hobbyist trader. Has previous trading experience in classical finance. Previous Robinhood user, wants to start investing in options to earn additional income as a result of success stories he has heard about. Feels some FUD due to novelty of trading with digital assets, security risks, and inexperience as an options trader.

space

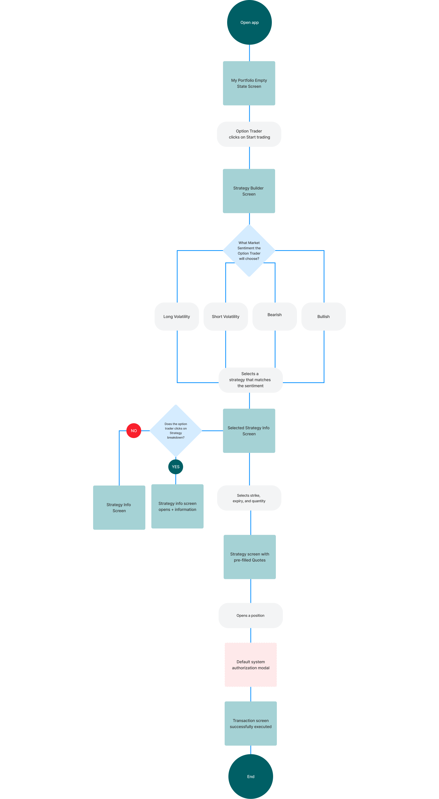
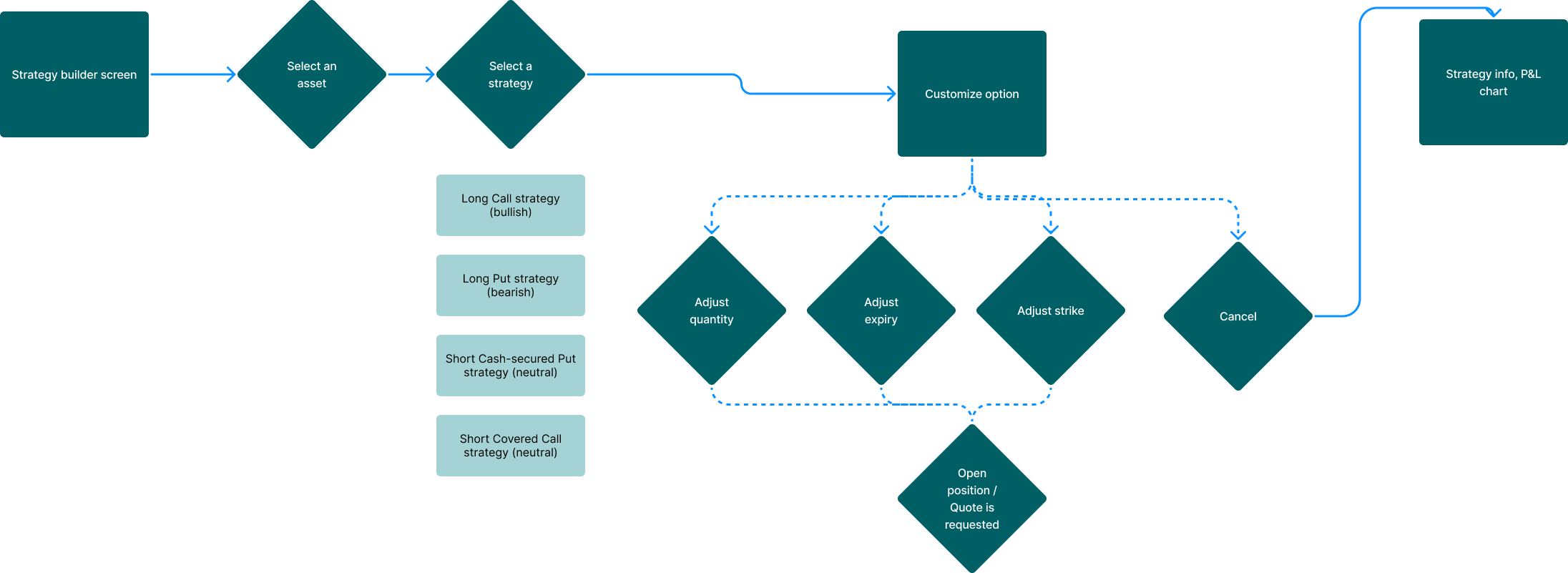
User Flow

User Research

We created a prototype on Maze and shared it with ETH Denver attendees. Here are some of the highlights.

Styles

Valorem had some styles already defined. We extended their base library and created a design system for them.

Wireframes

Wireframing was used to ensure we were satisfying the user and business needs. We prototyped the wireframes and used them for usability testing.

Sketch of Portfolio view

Sketch evolved into a higher fidelity wireframe

Crazy 8 exercise for Success screen

Final Designs

These were the final visual designs delivered after usability testing and updating the designs based on the feedback.

Use Case: Sign In

I want to sign in to Valorem App easily, so that I can quickly access features of the app requiring sign in.

Use Case: Redeem Options

I want to close out open positions, so that I can trade options on digital assets with ease.

Use Case: Open Position

I want to open simple and multi-leg options positions, so that I can trade options on digital assets with ease